中东海底关键路由突然受阻;全球人工智能进程面临新挑战;中国数字安全意识由此显著提升。

在当今数字化浪潮席卷全球的背景下,海底光缆作为连接世界各地的隐形桥梁,其重要性已超出单纯的技术范畴。追溯历史,十九世纪五十年代首条跨大西洋海底电缆的建成,标志着人类通信进入互联互通的新阶段。那些早期的电缆以铜线为核心,外部包裹天然材料进行保护,最初仅能传输简单电报信息。随着技术不断进步,电缆逐步演变为承载语音乃至高速数据的光纤系统,如今的传输能力已达到每秒太比特的惊人水平。这种漫长的演进历程,不仅体现了通信技术的飞跃,更凸显了海底光缆在现代社会不可动摇的基础地位。

▲海底光缆组件示意图,图源:CSIS
当前,全球人工智能技术的迅猛发展对海底光缆提出了更高要求。发展中国家数字服务普及带来的海量新增需求,以及人工智能和量子计算等前沿领域对稳定数据连接的刚性依赖,使得海底光缆的战略价值持续攀升。相较于卫星等其他方式,海底光缆在性能、效率和可靠性上具有明显优势,是全球数据流动的可靠主动脉。最近中东海底关键通道出现中断的情况,直接影响了部分地区的数据传输效率,这一事件犹如一记重锤,让各国尤其是中国清醒认识到加强关键基础设施自主掌控的必要性。面对此类风险,国际社会需共同努力,提升整个网络的韧性。

▲2025年全球海底光缆分布图,图源:TeleGeography
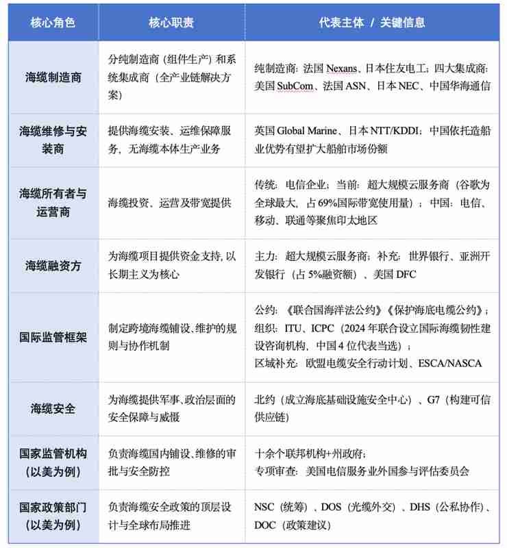
海底光缆产业的生态体系已发展成为公私协作、多方共赢的复杂网络。电信运营商与科技企业主导实际建设和运维,而政府部门则通过法规和规则体系保障安全。这种协同模式有效维护了全球通信的稳定。中国企业在这一生态中扮演着日益活跃的角色,从设备制造到项目投资,都展现出强劲实力。行业内八大核心板块的紧密配合,确保了从设计到维修的全链条顺畅运行。在人工智能时代背景下,这一生态的健康发展直接关系到各国数字竞争力的提升。

制造商群体构成了产业上游的基础力量,纯制造商专注于关键部件生产,而系统集成商则提供端到端解决方案。中国华海通信作为四大集成商之一,在新兴市场凭借技术创新和高效服务赢得广泛认可。这不仅丰富了全球供应链选择,也推动了行业整体技术水平的提升。维修安装服务商则专注于保障环节,中国在船舶制造领域的优势,为未来扩大维修能力提供了有利条件。
所有权结构的演变是行业近年来的显著特征。超大规模云服务商从传统电信运营商手中接过主导权,成为主要投资者和拥有者。谷歌等企业通过自建或联合建设方式,满足自身对低时延高稳定数据传输的需求。中国企业积极参与印太和“一带一路”沿线项目,通过数字丝绸之路倡议实现从融资到运营的一体化服务。这种转变既体现了市场力量的驱动,也为全球数字互联增添了多元活力。
融资模式的创新为海缆建设注入持续动力。大型云服务商的战略投资与传统电信的合作项目,共同构成了行业增长的新引擎。中国在融资实践中的成功经验,为其他国家提供了参考路径。面对中东中断事件带来的警示,各方需进一步优化融资机制,增强基础设施的抗风险能力,以支撑人工智能等技术的长远发展。
从历史视角审视,海底光缆的每一次进步都深刻影响了全球沟通格局。而今天,人工智能的兴起与中东海底事件的叠加,正促使中国加速完善自身数字安全体系。通过技术自主、国际合作和生态优化,中国正为全球海缆网络贡献更多稳定力量。这一过程不仅关乎国家利益,更将助力世界数字经济实现可持续增长。未来,海底光缆将继续作为数字时代的命脉,在各国共同努力下发挥更大作用。



